Open Access
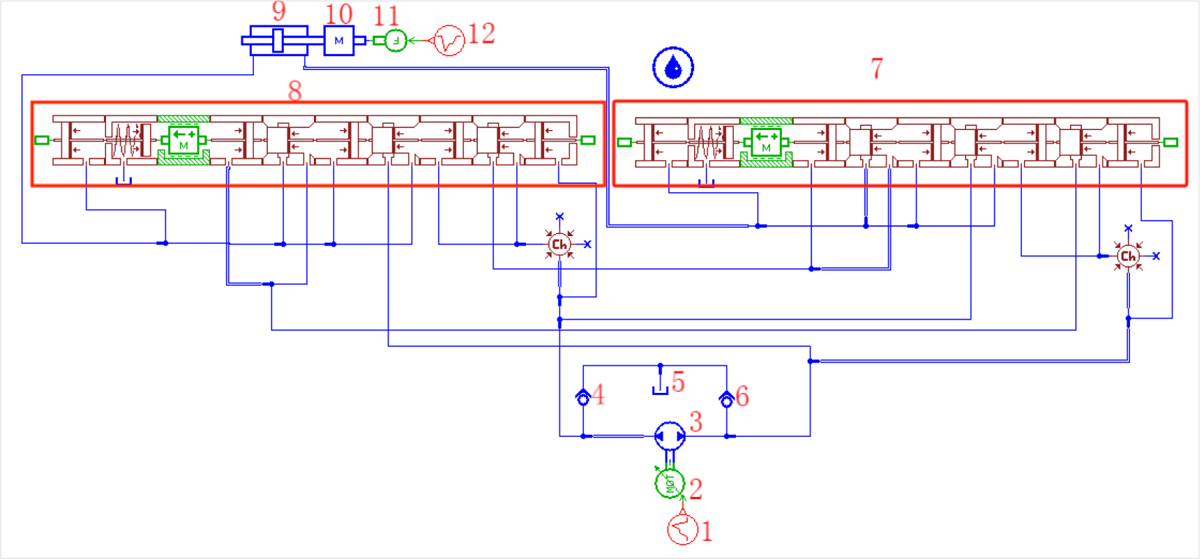
Fig. 4
Download original image
Direct drive electro hydraulic actuator simulation model with flow stabilizing valve. 1. Input signal 2. Motor 3. Pump 4. Check valve 5. Hydraulic cylinder 6. Check valve 7. Flow stabilizing valve 8. Flow stabilizing valve 9. Hydraulic cylinder 10. Mass block 11. Disturbing force 12. Disturbance signal.
Current usage metrics show cumulative count of Article Views (full-text article views including HTML views, PDF and ePub downloads, according to the available data) and Abstracts Views on Vision4Press platform.
Data correspond to usage on the plateform after 2015. The current usage metrics is available 48-96 hours after online publication and is updated daily on week days.
Initial download of the metrics may take a while.
